首页 > 精金石资讯 > 资讯详情

审查尺度收紧,如何做复审?

发布时间:2025-10-14 来源:精金石知识产权 阅读量:127

图片

审查尺度收紧后,代理人所面临的问题之一为:

一通后案件被直接驳回的数量逐渐上升。

对于此类案件,我们除了按部就班地对创造性问题等进行争辩外,还可从两个方面寻找复审突破点,即质疑审查违反听证原则以及质疑驳回决定证据不足。

图片
策略一:质疑审查违反听证原则
图片

由于存在程序节约原则,审查时会在实审阶段尽早结案,这就导致部分驳回案件存在误判的情况。

尽管存在程序节约原则,《审查指南》亦有要求:“审查员不得以节约程序为理由而违反请求原则和听证原则”

可见,程序节约原则与听证原则二者需同时兼顾。

《审查指南》中记载:驳回决定一般应当在第二次审查意见通知书之后才能作出。但是,如果申请人在第一次审查意见通知书指定的期限内未针对通知书指出的可驳回缺陷提出有说服力的意见陈述和/或证据,也未针对该缺陷对申请文件进行修改或者修改仅是改正了错别字或更换了表述方式而技术方案没有实质上的改变,则审查员可以直接作出驳回决定。

如果申请人对申请文件进行了修改,即使修改后的申请文件仍然存在用已通知过申请人的理由和证据予以驳回的缺陷,但只要驳回所针对的事实改变,就应当给申请人再一次陈述意见和/或修改申请文件的机会。但对于此后再次修改涉及同类缺陷的,如果修改后的申请文件仍然存在足以用已通知过申请人的理由和证据予以驳回的缺陷,则审查员可以直接作出驳回决定,无需再次发出审查意见通知书,以兼顾听证原则与程序节约原则。

此处列举一项案例,如下所示:

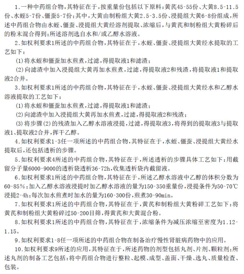
【案例1】权利要求书修改前(仅列举部分权项)

图片

权利要求书修改方式为:

将说明书中记载的“步骤(2)中所述的多元醇为甘油和季戊四醇的混合物,两者质量比为5-11:1-7;步骤(3)中还需要加入后处理剂,所述的后处理剂的加入量为松香重量1-5%;所述的后处理剂为乙二醇二缩水甘油醚和甲苯二异氰酸酯的混合物,其质量比为1-4:1-4;”写入权利要求1中,进一步限定权利要求1的保护范围。相应的删除2-57-9

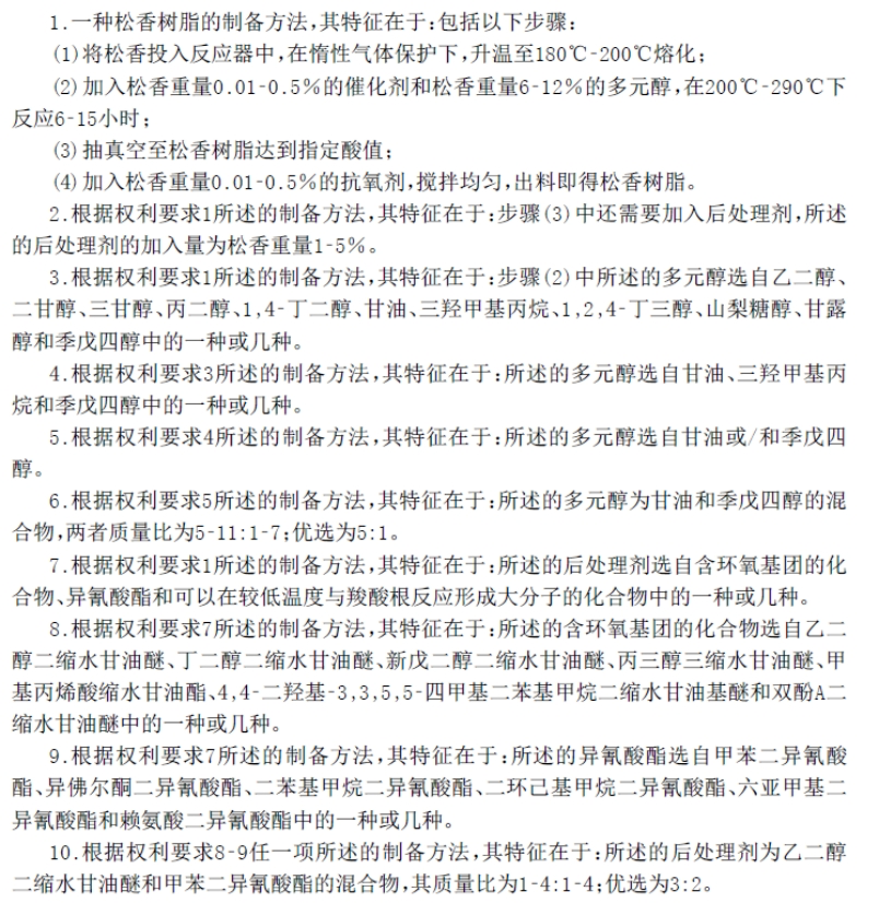
权利要求书修改后(仅列举权利要求1): 

图片

实质上是将原申请文本权利要求2、权利要求6以及权利要求10中的内容均限定至权利要求1中;

其中,权利要求10引用权利要求8-9任一项,权利要求8-9引用权利要求7,权利要求7引用权利要求1;而权利要求6引用权利要求5;权利要求5引用权利要求4,权利要求4引用权利要求3,权利要求3引用权利要求1;权利要求2直接引用权利要求1

由此可知,权利要求2610对应的技术方案不构成直接或间接引用关系,也即,对于上述原权利要求1+2+6+10的技术方案,在第一次审查意见通知书中并未进行审理。由此,我们可以结合区别特征、技术效果、实际解决的技术问题,说明“驳回所针对的事实改变”去质疑审查员未遵循听证原则,在一通结束后即直接下发了驳回决定。

但并不是所有一通阶段权利要求的改动都类似以上案例的情况,也可能存在以下情况,即修改方式看似涉及各项权利要求的合并,实则各项权利要求之间存在直接或间接引用关系,修改后权利要求1对应的技术方案在一通时已经进行了审查并给出意见。例如以下案例:

权利要求书修改前:

图片

权利要求书修改方式为:

将权利要求24-5限入权利要求1,作为新的权利要求1

权利要求书修改后(仅列举权利要求1

图片

也即,相当于将原权利要求1中溶剂为水的方案与权利要求24-5合并作为新的权利要求1而由于权利要求5实则引用原权利要求24由此得到的新的权利要求1的技术方案与原权利要求5实质相同(技术特征重合、解决的技术问题也一致)对于上述技术方案,第一次审查意见通知书中已经以对比文件1结合本领域的公知常识评述了创造性,且申请人针对所述评述理由也未提出有说服力的意见陈述和/或证据,故以新的权利要求1不具备创造性为由作出驳回决定是符合驳回时机的

因此,在质疑审查员不符合听证原则之前,务必要理清各项权利要求之间的引用关系,进而查阅一通时是否已经对该项技术方案进行了评述,同时还要结合相应的区别特征带来的技术效果、解决的技术问题等进行理由陈述,从而让复审阶段的审查员清楚驳回所针对的事实确实改变,实审审查员未遵循听证原则。

图片
策略二:质疑驳回决定证据不足
图片

事实不清证据不足是贯穿我国三大诉讼法(刑事、民事、行政)及行政执法程序的核心法律概念,其核心含义是指案件基本事实无法通过有效证据予以清晰认定,导致法律关系或行为性质无法准确判断。

同样,这一概念也适用于专利。

在多数复审决定中,我们往往能够看到以下决定要点:

①维持驳回的决定要点:“在判断一项发明是否具备创造性时,首先要将权利要求所请求保护的技术方案与现有技术中最接近的技术方案进行对比分析,确定二者之间的区别技术特征,随后判断现有技术整体上是否给出将这些区别技术特征应用到该最接近的现有技术以解决其实际解决技术问题的启示,如果现有技术存在这种启示,并且所获得的发明的技术效果是可以预料的,则该请求保护的技术方案不具备创造性。”

②撤销驳回的决定要点:“在判断一项权利要求的创造性时,首先应当将权利要求所述的技术方案与最接近的现有技术进行比较,找出它们的区别技术特征,确定本发明实际要解决的技术问题,然后再考察现有技术中是否存在着将上述区别技术特征应用到该最接近的现有技术中以解决本发明实际要解决的技术问题的技术启示。如果不存在这样的技术启示,则该权利要求具备创造性。”

从以上决定要点可知,重点之一在于:

现有技术中是否存在区别技术特征应用到该最接近的现有技术中以解决本发明实际要解决的技术问题的技术启示。

而在复审阶段我们也应当善用这一点予以争辩。

例如,仍是前文提到【案例1】,驳回决定中仅使用到了一项证据——对比文件1,未引用其他证据。

但一方面,对比文件1未公开本申请与对比文件1之间的区别特征;

另一方面,对比文件1仅记载了“颜色稳定性”的相关内容,未记载“细胞相对存活率”的内容,也即在面临如何提高细胞存活率至88%这一技术问题时。

因此,对比文件1显然无法给出上述区别特征用以解决相应技术问题的技术启示。

此时,我们就有理由怀疑,在驳回决定没有列举任何其他的证据的情况下,审查员所作出的决定必然存在漏洞。我们进一步分析驳回决定中的细节可以发现,驳回决定中多处记载了“常规选择”、“常规调整”,由此可知,审查的整体思路是,原料成分可以常规选择,原料含量等可以常规调整,但无论如何“常规”,前提必然是有选择及调整的基础,“即使主张“常规选择”属于公知常识,也需提供教科书、工具书等证据支持,仅笼统提及“常规”而无证据,不构成有效驳回理由。在没有此类基础的情况下,这种认定显然也是不成立的。

图片
图片

总而言之,在复审阶段,重点应侧重于强调驳回决定“事实不清”、“证据不足”、“驳回理由不成立”等,而不仅仅是一味地强调我对我有理,从而让复审阶段审查员明晰驳回决定内容确实存在错误,提高复审阶段的撤驳可能。

图片

图片

关注我们,获取更多知识产权最新资讯!

图片
供稿部门:精金石\综合实务部
作者:张天琦


微信扫一扫
关注该公众号

010-82002851