首页 > 精金石资讯 > 资讯详情

优先审查常见的办理途径及流程(上)

发布时间:2026-03-10 来源:精金石知识产权 阅读量:127
图片



在我国现行专利审查制度下,实用新型专利申请审查周期较短,约 4-8 个月;发明专利申请审查周期则长达 2-3 年甚至更久。申请人普遍希望快速获得专利权,因此,通过合法途径加快发明专利申请审查进程的相关方法,也愈发受到关注。



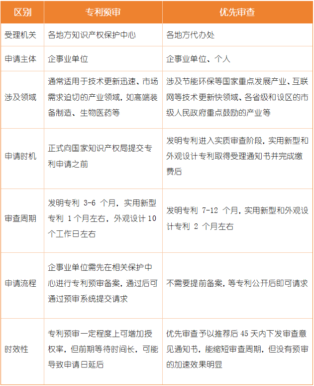
常见的加快审查的方式有两种。

2种专利快速审查途径的区别

图片


申请人可根据自身专利类型及实际需求,选择适配的专利快速审查通道。

今天主要想说说专利优先审查的办理途径及相关政策。

一、专利优先审查管理办法

https://www.cnipa.gov.cn/art/2020/6/5/art_1564_93037.html

图片


二、可办理优先审查案件类型: 

新申请、复审、无效宣告案件

三、办理时机:

1、发明专利案件,应当在申请人收到进入实质审查阶段通知书之后;

2、实用新型、外观设计请求优先审查的,应当在申请人完成专利申请费缴纳后提出;

3、复审和无效案件,在缴纳专利复审或专利权无效宣告请求费后至案件结案前,都可以提出优先审查请求。


四、常用的办理理由:

第三条(一)、(三)理由均参考专利IPC分类号;

第三条(二)为涉及各省级和设区的市级人民政府重点鼓励的产业途径;

第三条(四)为已经实施或准备实施证明;

第三条(五)为涉及PCT或巴黎公约途径。

IPC分类号对照参考文件:战略新兴、绿色技术、关键数字技术、新三样相关技术

图片

图片

第五条 办理优先审查需要全体申请人同意

第六条 对于优先审查办理的名额有限制,目前为上一年度发明专利授权量的10%


五、递交材料

新申请案件: 

①请求书

②证明文件

③对比文件

④营业执照或法人证书

专利复审、无效宣告案件

①请求书

②证明文件

③复审受理通知书

④实审阶段予以优审通知书


六、办理流程

新申请案件(电子办理流程)

①通过第一、二、三、四、六项办理

图片

②通过第三条第五项

图片

专利复审、无效宣告案件办理流程

①新申请时予以优审(电子办理)

图片

②新申请时未办理过未通过(纸件或纸件加电子)

图片


申请人或案件涉及非正常申请的优审不予推荐或回退。

图片

申请专利有同日申请的优审请求不予推荐。

图片

申请专利关键词不符不予推荐或回退。

图片

递交的盖章材料需要鲜章完整扫描件。

图片

图片

图片
图片
优先审查的优点

①相比预审适用范围更广。

②适用于个人申请的唯一的加快通道。(部分省市推荐)

③无官方费用。

④缩短审查期限。

图片

优先审查分类号判断:

(一)专利分类号的组成

1.发明、实用新型专利的分类号组成

一个完整的分类号由代表部、大类、小类、大组或小组的符号组合构成。

(1.1)部:IPC分类表一共分为八个大部,用A~H表示,分别为A 部:人类生活必需.B 部:作业;运输。C 部:化学;冶金。D 部:纺织;造纸。E 部:固定建筑物。F部:机械工程;照明;加热;爆破。G 部:物理。H 部:电学。

(1.2)大类:每一个部被细分成许多大类,大类是分类表的第二等级。

例如:H01 电气元件。

(1.3)小类每一个大类包括一个或多个小类,小类是分类表的第三等级。

例如:H01S 利用辐射(激光)受激发射使用光放大过程来放大或产生光的器件。

(1.4)组每一个小类被细分为“组”,“组”既可以是大组(即分类表的第四等级),也可以是小组(即依赖于分类表大组等级的更低等级)。

例如:大组H01S 3/00 激光器。

例如:小组H01S 3/03气体激光器放电管的。

例如:小组H01S3/032 用于限制放电的,例如利用放电收缩管的专门特性。


2.外观专利的分类号组成洛迦诺分类表的编排采用两级结构,即由大类和小类组成。

大类号和小类号均采用两位阿拉伯数字;大类号和小类号之间用破折号分开。

例如:17类 乐器,即大类号:17 类 大类类名:

乐器17-03 弦乐器,即小类号:17-03 小类类名:弦乐器


(二)优先审查分类号判断:

图片


分类号为:A61K9/70

带*号就包含了词分类号,关键词符合,即可办理


图片

分类号为:C12Q1/68

分类号符合,根据五书内容看关键词是否符合


图片

分类号为:C07C2/00

分类号在不含里面,所以分类号不符。


(三)部分主要省市特殊要求:

1、主副分类号都可以或者只能主分类号

2、申请人名额限制(上一年度发明授权10%)及省局名额考虑

3、申请人涉及非正常无法办理

4、分类号和关键词都符合的情况下择优推荐

5、优先审查办理案件量大 审核慢


以上就是专利优先审查的办理途径、条件、流程及实操要点,申请人可结合自身专利类型、技术领域、申请进度与主体资质,合理选择优先审查或预审等快速通道,在合规前提下最大化缩短审查周期、尽早获得专利权保护。

下期我们将详细讲解:专利优先审查、复审 / 无效优先审查途径,分别需要准备哪些文件、材料清单与盖章注意事项,帮你一次备齐、少走弯路。

供稿部门:精金石\流程部
作者:肖欣阳


微信扫一扫
关注该公众号

010-82002851