首页 > 精金石资讯 > 资讯详情

优先审查常见的办理途径及流程(下)

发布时间:2026-03-19 来源:精金石知识产权 阅读量:127
上一期我们分享了专利优先审查的办理途径、条件、流程及实操要点优先审查常见的办理途径及流程(上)本期我们将详细讲解:专利新申请、复审 / 无效优先审查途径,分别需要准备哪些文件、材料清单与盖章注意事项,帮你一次备齐、少走弯路。

在我国专利审查体系中,发明专利常规审查周期长达2-3年甚至更久,相较于实用新型专利4-8个月的审查周期,耗时显著更长。
专利优先审查作为国家知识产权局推出的合法加快审查进程的重要途径,可有效缩短审查期限,帮助权利人快速获得专利权保护。为规范、高效推进专利优先审查申请办理,精准准备各类材料、严格遵循标准流程是核心关键。
本指引聚焦专利优先审查新申请、复审及无效宣告案件的材料准备、分类号判断、办理要求等核心要点,结合实操规范展开详细说明,为申请人提供全面、可落地的操作参考,助力顺利通过优先审查申请,切实实现快速确权目标。
各种途径的材料准备
图片


图片


图片
新申请案件:
图片


一、请求书(个别保护中心不需要提供)

①填写专利基本信息及联系人信息
②选择请求理由
③填写附件清单信息
④填写现有技术对比文件信息(至少2篇)
⑤盖章(鲜章)

二、证明文件

选择哪一项就用哪一项的模板准备证明文件,以常见的第三条第一项、第三条第二项、第三条第四项、第三条第五项

三、授权委托书(已实施途径)


四、营业执照或法人证书(个别地区需要)

1、证明文件(第三条第一项:1.涉及节能环保、新一代信息技术、生物、高端装备制造、新能源、新材料、新能源汽车、智能制造等国家重点发展产业。
图片


①填写案件信息
②本专利申请所属技术领域为XXX,符合的优先审查理由是:涉及节能环保、新一代信息技术、生物、高端装备制造、新能源、新材料、新能源汽车、智能制造等国家重点发展产业,所提供的证明文件为《战略性新兴产业分类与国际专利分类参照关系表(2021)》中第X部分关于“XXX”的内容,关键词为****。附分类号所在页截图。
③填写技术方案及主要用途,作为符合上述领域的理由。
④盖章(鲜章)
需要在证明文件最后截图分类号符合的相关文件中分类号和关键词并标记清楚。
图片
图片


如何判断分类号与关键词是否有关联?
例:主题:一种空分装置及利用空分装置提纯氧气、氮气的工艺
摘要:本发明涉及空气分离技术领域,尤其涉及一种空分装置及利用空分装置提纯氧气、氮气的工艺
IPC分类号:F25J3/04
    战略新兴领域内分类号对应:2.5 海洋工程装备产业中  F25J3*
图片
专利主要内容与分类号对应关键词天然气无关,所以该IPC分类号不能作为优先审查第一条理由推荐。
注意:
专利的分类号及关键词需要与战略新兴、绿色技术或关键数字技术、新三样内一致,否则不予推荐。


2、证明文件(鼓励产业,第三条第二项):涉及各省级和设区的市级人民政府重点鼓励的产业
图片


符合优先审查请求理由第2条,要求找近三年市人民政府发布的政策性文件来佐证支持,这就需要我们找到与需要进行优先审查的专利有关联性的文件,作为撰写优审审查请求的证明文件。个别地区省级文件可直接使用,市级文件需保护中心先审核,另外个别地区走鼓励产业需企业所在市局得地方知识产权局或者市场监督管理局出具的企业核实函
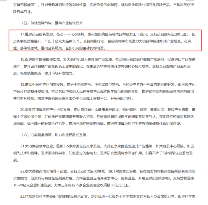
第2段的优先审查理由需填写:涉及各省级和设区的市级人民政府重点鼓励的产业。所提供的证明文件需要具体填写是哪一项政府文件的哪一条举个例子,如果我的专利与下图的文件相关,那么这里我就需要写:所提供的证明文件为《北京市人民政府办公厅关于印发《北京市加快医药健康协同创新行动计划(2024-2026年)》的通知》中的(五)做优品种结构,推动产业能级跃升,关于17.推进药品创新发展。在炎症、感染等领域,推动全新靶点、全新机制的重磅药物研发的内容的内容。
除本专利技术方案为;主要用途(或重大意义);有益效果之外,
文件中需要体现申请人的经营地域经营研发领申请人研发能力说明本专利和北京市政策文件的关联性。其中,研发能力可以从中心简介、机构设置、主要领导及研究人员、已经承担的项目等角度进行概述。经营领域和经营地域请参照营业执照,根据实际情况进行撰写。
说明本专利和北京市政策文件的关系更是重点中的重点,您可以从技术方面阐述本专利与政策文件计划的工作任务有哪些联系,说明可以给工作任务带来哪些优势。
图片图片
以上述图片的政策文件为例,我们可以写:本专利从研发方向、技术路径到产业价值,全方位呼应了《北京市加快医药健康协同创新行动计划(2024-2026 年)》的核心要求,既是企业践行社会责任、响应政策号召的具体实践。符合北京市加快医药健康协同创新行动计划中第17条推进药品创新发展中的在在炎症、感染等领域,推动全新靶点、全新机制的重磅药物研发的内容。
需要在证明文件最后截图政策文件首页和涉及政策的相关页。
3、证明文件(已实施,第三条第四项:4.专利申请人已经做好实施准备或者已经开始实施,或者有证据证明他人正在实施其发明创造。)
图片
第2段的优先审查理由需填写:专利申请人已经做好实施准备或者已经开始实施,或者有证据证明他人正在实施其发明创造
除证明文件外还需提供证明文件附件(已实施文件)。附件中需涉及:
一是申请人需要依据实际产品、制备方法、工艺用途中所用到的技术图纸、工艺流程图、产品技术标准等技术资料,撰写一份简要技术说明材料,并附具该技术说明材料与专利申请技术方案(或权利要求)中各项技术特征的对应关系表;
二是申请人应当对实施的方式予以明确,提供的产品、厂房、设备等方面的照片、图片可作为制造、使用等实施方式的佐证材料;网上或者实体商店的许诺销售信息,可作为许诺销售的佐证材料;销售合同等可作为销售的佐证材料;
三是申请人应当对所主张的正在实施或者做好实施准备的情形及所提交的全部材料的真实性、有效性作出承诺,并愿意承担因不诚信所带来的后果。
图片
工艺流程图、技术特征的对应关系表、产品、厂房、生产设备及销售合同发票等证明实施材料及承诺书。
图片
图片


4、证明文件(PCT或巴黎公约途径,第三条第五项:5.就相同主题首次在中国提出专利申请又向其他国家或地区提出申请的该中国首次申请。)
图片
PCT途径:
①PCT国际阶段受理通知书
②足额缴费凭证
③国际检索报告扫描件及翻译件。
巴黎公约途径:
①国家或地区受理通知书
②足额缴费凭证扫描件
③及以上文件的翻译件。
复审、无效宣告案件:
新申请阶段未办理或未予以优审:第一申请人所在地区若有“专利复审无效案件多模式审理试点单位”,可按照模板准备请求书、证明文件等材料。
注意:未办理过优审第一条理由领域要求同新申请。
图片
如果新申请阶段办理过优先审查,提供复审无效程序优先审查请求书、证明文件、复审或无效受理通知书、专利申请予以优先审查通知书(实审阶段)。
注意:无效案件还需要:无效请求缴费收据、法院的立案通知书或者是起诉状或者应诉状纸件邮寄。
综上,专利优先审查各类案件的材料准备需严格遵循《专利优先审查管理办法》及各省市特殊规定,结合案件类型、所选优先审查理由,逐一核对材料完整性、规范性,重点把控分类号与关键词匹配度、签章有效性、佐证材料关联性三大核心要点。
需特别注意,所有盖章材料需提供鲜章完整扫描件,佐证文件(政策文件、分类号参照表等)需截取关键页面并清晰标记,避免出现材料不符、关键词不匹配、签章不规范等问题导致申请被回退或不予推荐。
另外,需密切关注各地优先审查名额限制、省市推荐特殊要求,材料准备完成后务必逐项核查,必要时参照国家知识产权局发布的分类体系文件及地方知识产权保护中心指导要求完善补充。
供稿部门:精金石\流程部
作者:肖欣阳

推荐直播


图片


微信扫一扫
关注该公众号

010-82002851